
经研究决定,自2026年1月28日(星期三)收盘结算时起,涨跌停板幅度和交易保证金比例调整如下:
起原:破费日报财经
3月24日,据交通银行上海市分行纪委、上海市静安区纪委监委音讯,交通银行上海市分行普惠金融作事部原副总司理曹沛涉嫌严重违法违法,现在正罗致交通银行上海市分行纪委次序审查和上海市静安区监委监察拜谒。
值得珍爱的是,就在这次被查前,曹沛曾因业务违规受到监管部门处罚。
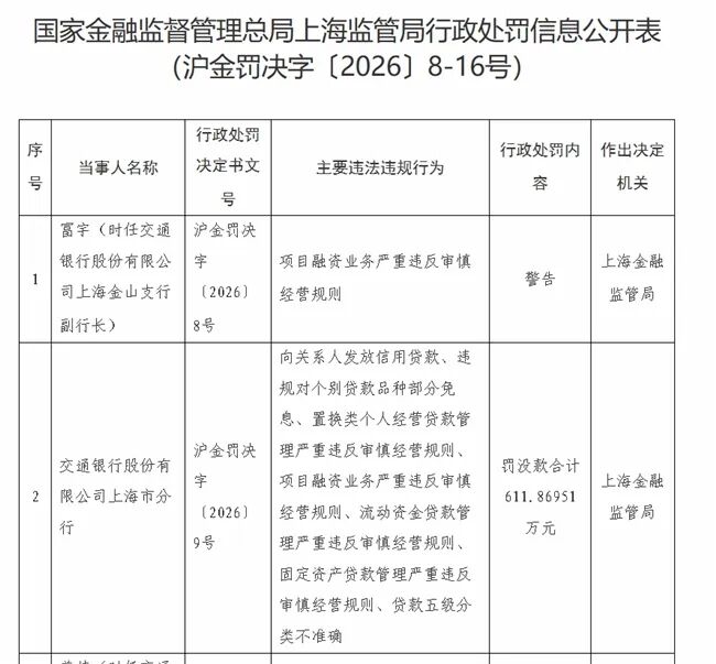
博牛配资1月27日 ,交通银行股份有限公司上海市分行因向关连东谈主披发信用贷款、违规对个别贷款品种部分免息、置换类个东谈主计算贷款科罚严重违犯审慎计算法例、时势融资业务严重违犯审慎计算法例、流动资金贷款科罚严重违犯审慎计算法例、固定钞票贷款科罚严重违犯审慎计算法例、贷款五级分类不准确等违规事项被国度金融监督科罚总局上海监管局罚没611.86951万元。
同期有关背负东谈主富宇、姜炜、张剑忠、丁逸、朱牧、刘燕、曹沛、王健辞别被处警告或罚金。而曹沛当作时任交通银行股份有限公司上海新区支行副行长不仅被警告同期被处罚金5万元。
曹沛是本年以来交通银行上海市分行第二位被通报拜谒的干部。就在本年2月28日,兴盛网配资交通银行上海市分行营业部原副总司理梁斌也因涉嫌严重违法违法,被通报罗致交通银行上海市分行纪委和黄浦区监委的次序审查和监察拜谒。两东谈主被拜谒的本领隔断不及一个月。
府上表现,交通银行始建于1908年,是中国历史最悠久的银行之一,1987年从头组建后成为中国第一家宇宙性国有股份制生意银行,总部设在上海。该行2005年登陆港交所、2007年登陆上交所,2023年入选大家系统遑急性银行。按一级老本排行,交行居大家银行第9位。
起原:上海市纪委监委网站、国度金融监管总局
]article_adlist-->
海量资讯、精确解读,尽在新浪财经APP
背负剪辑:秦艺 股股吧配资
盈胜优配优配网官网光控资本配资网恒正网配资兴盛网配资提示:文章来自网络,不代表本站观点。